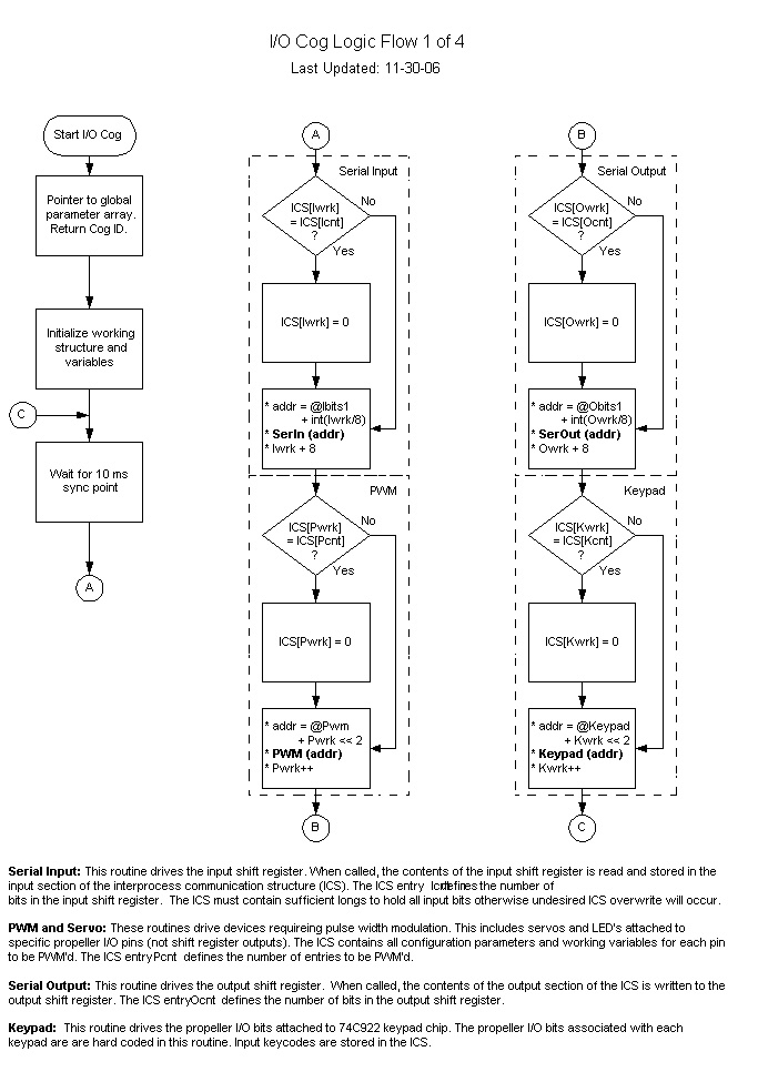
I/O 1