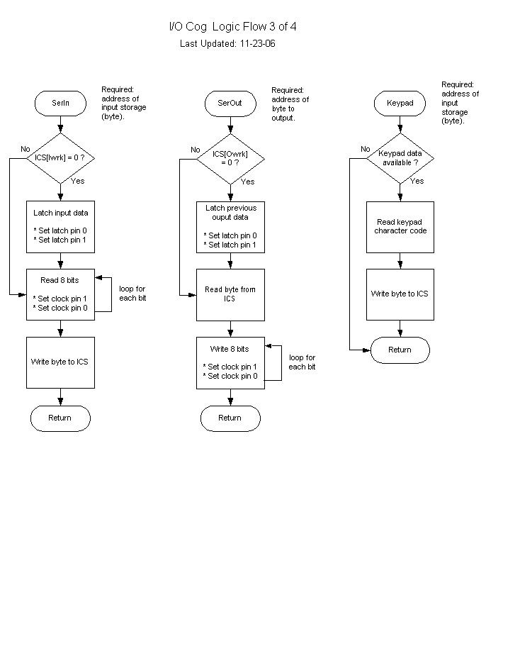
I/O 3